Обо мне
Привет! Я — профессиональный разработчик с более чем 5-летним опытом создания цифровых решений различной сложности. Моя работа охватывает широкий спектр проектов: от элегантных веб-сайтов до высоконагруженных микросервисных архитектур.
Мои ключевые проекты включают:
- Сложные веб-приложения: Разработка интерактивных и функциональных платформ.
- Автоматизированные системы для бизнеса: Оптимизация процессов и повышение эффективности.
- Интеллектуальные чат-боты: Улучшение вовлеченности пользователей и решение их задач.
Я специализируюсь на проектировании и реализации надежных микросервисных систем, которые обеспечивают высокую производительность и отказоустойчивость. Мои решения помогают бизнесу сокращать издержки и улучшать пользовательский опыт.
Каждый проект я сопровождаю от идеи до внедрения, гарантируя качество и соответствие вашим целям. Если вы ищете надежного партнера для реализации проектов любого масштаба — от стартапа до корпоративной системы, — свяжитесь со мной, и мы обсудим, как я могу помочь вашему бизнесу достичь успеха.
Projects
Battalov_Emiz
Элегантный и продающий лендинг для натурального напитка 'EMIZ'. Сайт знакомит с продуктом, его преимуществами и предоставляет прямые ссылки для покупки на маркетплейсах Ozon и Wildberries. Технологии: HTML, CSS, JavaScript.
FoodSale
Веб-приложение для заказа еды, разработанное на Next.js. Использует Prisma и SQLite для работы с данными. Интегрировано с Telegram-ботом для отправки уведомлений о заказах. Технологии: Next.js, React, Prisma, SQLite, Telegram API.
gentle-smile-booking_PUBLIC
Информационный сайт для стоматологической клиники. Предоставляет подробную информацию об услугах, врачах и ценах. Современный дизайн и удобная навигация. Технологии: HTML, CSS, JavaScript.
ComputerRepairService
Простой и понятный статический сайт для сервисного центра по ремонту компьютеров. Предоставляет всю необходимую информацию: перечень услуг, прайс-лист и контакты. Технологии: HTML, CSS, JavaScript.
battalovksa.com
Персональный сайт-портфолио для бизнес-консультанта в Саудовской Аравии. Сайт предлагает услуги по регистрации компаний, получению виз и организации премиум-туров. Технологии: HTML, CSS, JavaScript.

AI_Assistent
Многофункциональный Telegram-ассистент, построенный на микросервисной архитектуре с использованием .NET 7, gRPC и RabbitMQ. Взаимодействует с Python-клиентом для обработки запросов к нейронным сетям, поддерживая историю чата для каждого пользователя. Технологии: .NET 7, C#, gRPC, RabbitMQ, Python, Docker.
saudi-vip-residences
Веб-сайт для элитной недвижимости в Саудовской Аравии. Разработан на Vite, React, TypeScript и shadcn-ui. Отличается премиальным дизайном и высокой производительностью. Технологии: Vite, React, TypeScript, shadcn-ui.
agentstvo
Современный и адаптивный веб-сайт для диджитал-агентства D.E.E.N. Реализованы сложные анимации, интерактивные элементы и форма обратной связи для привлечения клиентов. Технологии: HTML, SCSS, jQuery, GSAP.

AI_AgenBot
Интеллектуальный Telegram-бот на Python, функционирующий как агент, использующий предопределенный набор промптов и внешних сервисов для ведения диалога и выполнения задач пользователя. Бот способен на сложное взаимодействие благодаря продуманной логике. Технологии: Python, Aiogram, OpenAI API.

AI_TelegramBot_from_Nasim-public_version-
SMM-ассистент на базе AI для Telegram. Бот помогает с созданием контента и управлением социальными сетями. Включает админ-панель для управления пользователями и мониторинга истории запросов. Технологии: Python, Aiogram, SQLite, OpenAI API.

abdulllah111
Персональный сайт-визитка, демонстрирующий профиль GitHub, статистику активности и ключевые проекты. Этот репозиторий служит центральным хабом для обзора моих работ и навыков. Технологии: GitHub Pages, HTML, CSS.

logistics-bot-framework
Фреймворк для создания логистических ботов. Разработан на Vite, React, TypeScript и shadcn-ui. Предоставляет базовую структуру и компоненты для быстрой разработки чат-ботов в сфере логистики. Технологии: Vite, React, TypeScript, shadcn-ui.

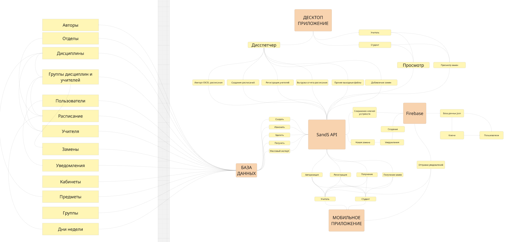
SandS.Net6
WPF-приложение на .NET 6 для десктопных платформ. Использует MaterialDesignThemes для создания современного интерфейса и DevExpressMvvm для реализации паттерна MVVM. Интегрировано с MySql и умеет работать с Word-документами. Технологии: .NET 6, C#, WPF, MVVM, Material Design, MySQL.

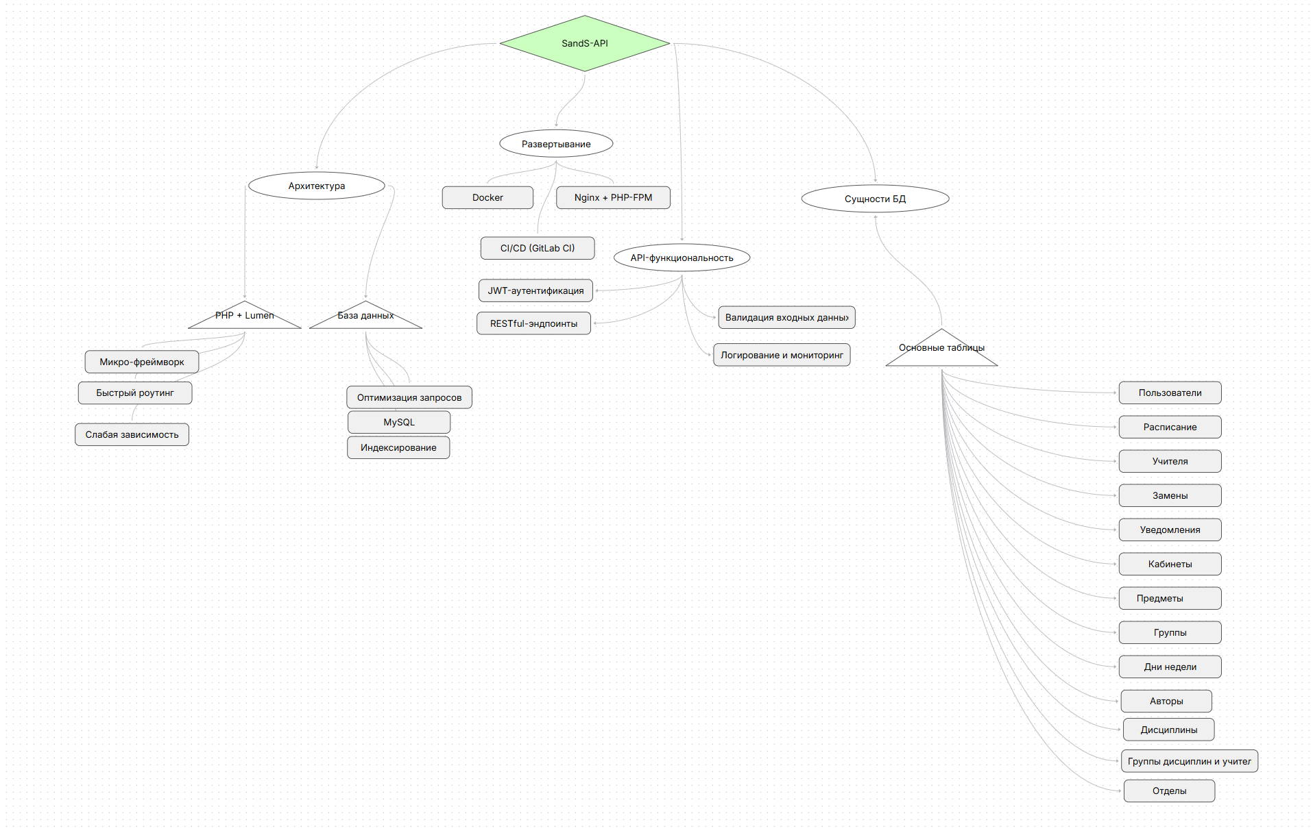
SandS-API
Высокопроизводительное API, разработанное на PHP микро-фреймворке Lumen. Идеально подходит для создания быстрых и легковесных веб-сервисов. Технологии: PHP, Lumen, MySQL.

SandSMobile
Кроссплатформенное мобильное приложение, разработанное на Flutter. Использует Firebase для сбора аналитики, отправки push-уведомлений и отслеживания сбоев. Технологии: Flutter, Dart, Firebase.

AiBlog
Прототип блог-платформы, использующей AI для генерации контента. Архитектура на gRPC и RabbitMQ обеспечивает асинхронное взаимодействие между сервисами. Python-клиент интегрирован для работы с нейронными сетями. Технологии: Python, gRPC, RabbitMQ, Docker.

assistantBotPython
Голосовой ассистент на Python, способный распознавать и обрабатывать аудио-команды. Интегрирован с сервисами для работы с аудиофайлами, что позволяет выполнять задачи в режиме "hands-free". Технологии: Python, Vosk, SpeechRecognition.

battalov_voice_bot
Интерактивный голосовой бот на Python, который может взаимодействовать с сервисом HeyGen для генерации видео-контента на основе голосовых команд. Сложная структура с хендлерами и командами обеспечивает гибкость и расширяемость. Технологии: Python, Aiogram, HeyGen API.

BattalovBot
Специализированный Telegram-бот для бренда 'Battalov'. Использует базу данных SQLite для хранения информации и обеспечения персонализированного взаимодействия с пользователями. Технологии: Python, Aiogram, SQLite.
bot_for_yandex_maps
Telegram-бот с бэкендом на Flask для взаимодействия с API Яндекс.Карт. Реализована система управления подписками и лицензионными ключами. Пользователям также доступно для скачивания десктопное приложение. Технологии: Python, Flask, SQLite, Yandex Maps API.
Znaniya
Образовательное crm веб-приложение для компании БРСК (Башкирский регистр социальных карт) на .NET 6. Использует ASP.NET Core Identity для аутентификации и авторизации. Интеграция с WYSIWYG-редактором CKEditor позволяет пользователям легко создавать и редактировать контент. Технологии: .NET 6, C#, ASP.NET Core Identity, Entity Framework, SQL Server, CKEditor.
BotSalePdf
Автоматизированный Telegram-бот для продажи PDF-файлов. Использует aiogram 3.x и FSM для создания воронки продаж. Интегрирован с платежной системой Robokassa для приема платежей. Технологии: Python, Aiogram, FSM, Юкасса API.
botTopYandex
Telegram-бот для автоматизации SEO-задач в Яндексе. Бэкенд на Flask и использование Selenium для веб-скрейпинга и автоматизации позволяют отслеживать и улучшать позиции сайта в поисковой выдаче. Технологии: Python, Flask, Selenium, SQLite.
botTopYandex_releas
Релизная версия Telegram-бота для SEO-специалистов. Предназначен для автоматизации продвижения сайтов в топ поисковой выдачи Яндекса. Стабильная и оптимизированная версия проекта botTopYandex. Технологии: Python, Flask, Selenium, SQLite.
company_search
Масштабируемое .NET 7 приложение для поиска компаний, построенное на принципах чистой архитектуры. Использует MediatR для реализации CQRS и PostgreSQL в качестве основной базы данных. Технологии: .NET 7, C#, Clean Architecture, CQRS, MediatR, PostgreSQL, Docker.
company_search_IdentityServer
Централизованный сервер аутентификации на базе IdentityServer4 для экосистемы проектов. Обеспечивает безопасное и надежное управление доступом. Использует SQLite для хранения конфигурации. Технологии: .NET, C#, IdentityServer4, SQLite.
company_search_web_client
Веб-клиент на .NET 7 MVC для взаимодействия с API поиска компаний. Реализована аутентификация через OpenIdConnect. AutoMapper используется для маппинга моделей. Технологии: .NET 7, C#, MVC, OpenIdConnect, AutoMapper.
deen-digital-spark
Современное веб-приложение, разработанное на стеке Vite, React, TypeScript и shadcn-ui. Отличается высокой производительностью и современным пользовательским интерфейсом. Технологии: Vite, React, TypeScript, shadcn-ui.
docs
Стартовый шаблон для создания элегантной и функциональной документации с использованием Mintlify. Включает готовые примеры и широкие возможности для кастомизации. Технологии: Mintlify, Markdown.
emiz-refresh-landing-site
Яркий и динамичный лендинг, созданный на стеке Vite, React, TypeScript и shadcn-ui. Привлекает внимание к продукту и побуждает к действию. Технологии: Vite, React, TypeScript, shadcn-ui.
Eurodiffusion_from_abdulllah111
Консольное приложение на .NET 7, которое моделирует сложный процесс распространения монет евро по городам Европы. Демонстрирует навыки решения алгоритмических задач. Технологии: .NET 7, C#.
gentle-smile-booking
Система онлайн-бронирования, разработанная на Next.js, React, TypeScript и shadcn-ui. Позволяет клиентам легко записываться на прием, а администраторам управлять расписанием. Технологии: Next.js, React, TypeScript, shadcn-ui.
lash-brow-booking
Веб-приложение для онлайн-записи на косметические услуги. Разработано на Vite, React, TypeScript и shadcn-ui, что обеспечивает быстрый и отзывчивый интерфейс. Технологии: Vite, React, TypeScript, shadcn-ui.
Minimal-API-.NET-7-Todo
REST API для приложения "список задач", реализованное на .NET 7 Minimal API. Демонстрирует создание легковесных и производительных API. Интегрирован со Swagger для документации и тестирования. Использует Bearer-аутентификацию. Технологии: .NET 7, C#, Minimal API, PostgreSQL, Swagger, JWT.
ML-DS-Learning
Образовательный проект, посвященный изучению машинного обучения и науки о данных. Включает Jupyter-ноутбук с реализацией линейной регрессии и анализом набора данных Titanic с Kaggle. Технологии: Python, Jupyter, Pandas, Scikit-learn.
PdfSelSite
Одностраничный сайт, предназначенный для продажи PDF-файла. Включает страницу продаж, политику конфиденциальности и оферту. Эффективное решение для продажи цифровых товаров. Технологии: HTML, CSS, JavaScript.
PinterestAutoPost
Консольное приложение на .NET 7 для автоматизации публикаций на Pinterest. Использует Selenium для управления браузером и взаимодействия с веб-сайтом. Технологии: .NET 7, C#, Selenium.
PinterestAutoPost_public
Публичная версия приложения для автоматического постинга на Pinterest. Демонстрирует навыки веб-автоматизации и работы с Selenium. Технологии: .NET 7, C#, Selenium.
sites-portf
Сайт-портфолио, созданный с помощью no-code инструмента Framer. Демонстрирует умение быстро создавать стильные и анимированные одностраничные сайты. Технологии: Framer.
test-task_Business-Booster
Тестовое задание: REST API для приложения "Список задач" на .NET 7. Реализована чистая архитектура, CQRS с MediatR, JWT-аутентификация и PostgreSQL. Демонстрирует глубокое понимание современных подходов к разработке бэкенда. Технологии: .NET 7, C#, Clean Architecture, CQRS, MediatR, JWT, PostgreSQL.
test_task-3_Akelon
Тестовое задание: консольное приложение на C# для обработки данных из Excel-файлов. Использует библиотеку ClosedXML для чтения и записи данных в формате .xlsx. Технологии: C#, .NET, ClosedXML.
TicTacToe
REST API для классической игры "крестики-нолики" на .NET 7. Бэкенд реализован с использованием паттернов Mediator и CQRS. В качестве базы данных используется PostgreSQL. Технологии: .NET 7, C#, CQRS, MediatR, PostgreSQL.
User-management-system
Комплексная система управления пользователями на .NET 7. Использует IdentityServer4 для аутентификации и авторизации. PostgreSQL применяется для хранения данных пользователей. Технологии: .NET 7, C#, IdentityServer4, PostgreSQL.
Vitasmart
Бэкенд-проект на .NET 7, построенный по принципам чистой архитектуры. Включает Domain, Application, EntityFramework и WebApi слои. Использует AutoMapper для маппинга объектов и PostgreSQL в качестве СУБД. Технологии: .NET 7, C#, Clean Architecture, Entity Framework, AutoMapper, PostgreSQL.
Vizitka
Персональный сайт-визитка с ярким и запоминающимся дизайном. Использует GSAP для создания сложных и плавных анимаций. Содержит ссылки на социальные сети и портфолио. Технологии: HTML, CSS, JavaScript, GSAP.
voice_bot
Голосовой бот на .NET 7, интегрированный с Telegram. Использует библиотеку распознавания речи Vosk для обработки голосовых команд. Архитектура на MediatR и PostgreSQL обеспечивает надежность и масштабируемость. Технологии: .NET 7, C#, Telegram API, Vosk, MediatR, PostgreSQL.
Zaim-back-front-
Веб-приложение 'Кредитный калькулятор'. Бэкенд на .NET 7 выполняет расчеты, а фронтенд на jQuery и Bootstrap предоставляет удобный пользовательский интерфейс для ввода данных и отображения результатов. Технологии: .NET 7, C#, jQuery, Bootstrap.
Skills
React
Next.js
TypeScript
JavaScript
Tailwind CSS
HTML5
CSS3
C#
.NET
ASP.NET Core
Entity Framework Core
PHP
Python
Node.js
SQLite
PostgreSQL
MySQL
MSSQL
MongoDB
Redis
Docker
Git
RabbitMQ
gRPC
Microservices
Clean Architecture
CQRS
MediatR
MVVM
MVC
Flask
Django
Pandas
NumPy
Aiogram
python-telegram-bot
OpenAI API